抖阴

学术文化

当前位置: 抖阴 -> 学术文化 -> 正文

烟台市关于进一步加快创新驱动发展的意见

信息来源: 发布日期:2017-09-16

烟台市关于进一步加快创新驱动发展的意见
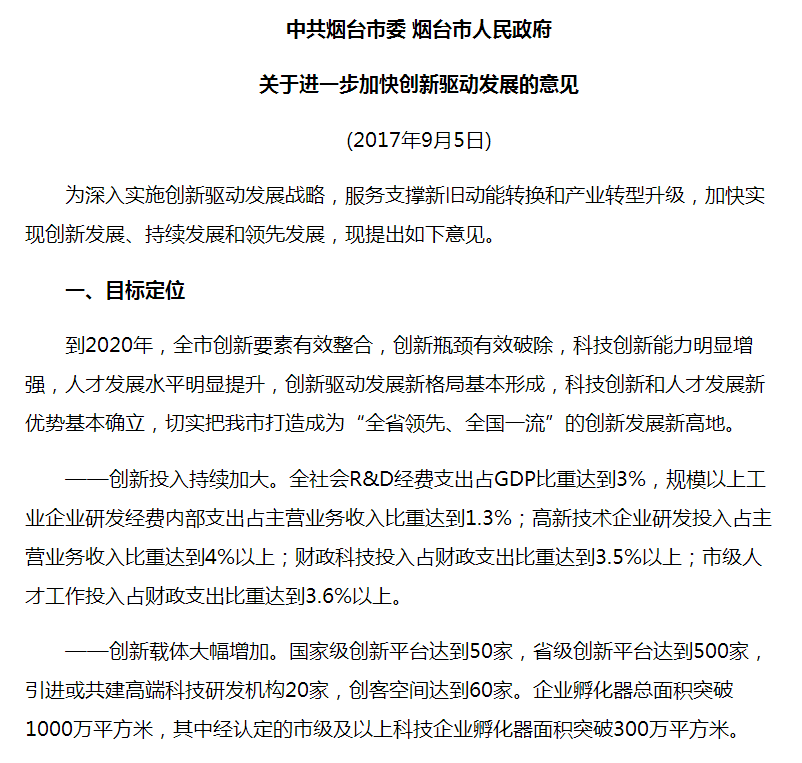
  为深入实施创新驱动发展战略,服务支撑新旧动能转换和产业转型升级,加快实现创新发展、持续发展和领先发展,近日,中共烟台市委,烟台市人民政府正式发布了《关于进一步加快创新驱动发展的意见》。意见指出,加快创新驱动发展的“目标定位”是到2020年,全市创新要素有效整合,创新瓶颈有效破除,科技创新能力明显增强,人才发展水平明显提升,创新驱动发展新格局基本形成,科技创新和人才发展新优势基本确立,切实把我市打造成为“全省领先、全国一流”的创新发展新高地。  
  为实现这一目标,意见提出了“深化校所城产融合联动”的实现路径。充分发挥驻烟高校院所的科技、人才、学科优势,建立与全市资源、产业及经济社会发展需求精准对接机制,支持驻烟高校院所同等享受市级各类创新优惠政策,加快“一流”学科建设、项目研发、成果转化和人才引进,深入推进院所校区、城市社区、产业园区“三区”联动,打造创新发展新引擎。探索建设“校所城产”融合发展示范区,围绕政产学研一体化、基础设施一体化、公共服务一体化、人才资源一体化开展先行先试。强化驻烟高校院所周边控制性规划,加快建设众创空间、中试基地及技术成果转移转化基地。建立科研人员双向流动机制,支持高等学校和科研院所的专家学者到企业兼职或创办企业,鼓励有创新实践经验的企业家和企业科技人才到高等学校和科研院所兼职,促进创新人才双向流动。建立完善企业、高等学校、科研院所共同参与、利益共享、风险共担的产学研协同创新机制。并确立了由市教育局、科技局、人力资源社会保障局、财政局、国土资源局、规划局、有关县市区政府作为上市意见实施的具体承担单位。